
UI/UX Design, Graphic Design & Layout Design
Chevron UI Redesign
UX/UI Design for an Existing Non-Mobile System Design a user interface (UI) for an existing non-mobile system, improving usability, functionality, and visual design while considering user experience (UX) principles. I decided to redesign the Chevron gas station pump screen.
UI/UX Design, Graphic Design & Layout Design

Chevron UI Redesign
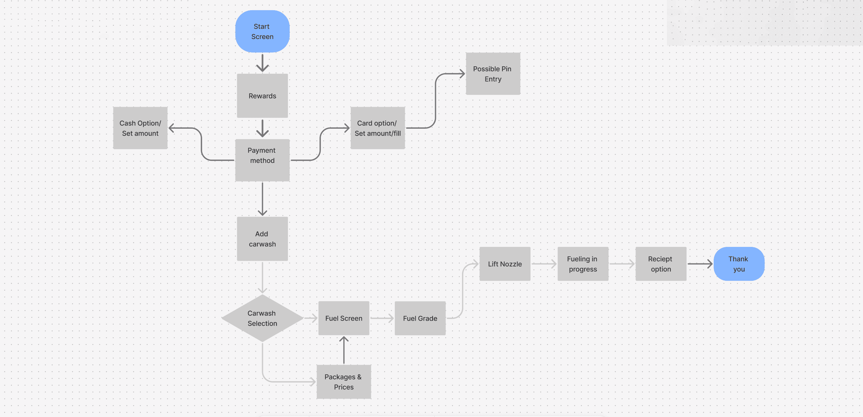
Flow Diagram

UX/UI Design for an Existing Non-Mobile System Design a user interface (UI) for an existing non-mobile system, improving usability, functionality, and visual design while considering user experience (UX) principles. I decided to redesign the Chevron gas station pump screen.




Low Fidelity


Montserrat
Aa
ABCDEFGHIJKLMNOPQRSTUVWXYZ
abcdefghijklmnopqrstuvwxyz
0123456789


